网站首页
公司简介
产品展示
新闻资讯
技术文章
在线留言
联系我们
主营产品:
溢流阀,液压阀 ,液压泵,叶片泵,单向阀,齿轮泵
产品目录
气动元件系列
液压元件 液压阀系列
接头 消声器 PU气管
气动控制元件
液压辅助元件
缸类执行元件系列
油压 液压缓冲器
真空元件 吸盘组件 发生器
泵类 马达 电机组
液压气动辅助元件
液压元件系列
气动器材系列
气源处理器系列
压力控制器系列
昌林科技
热卖产品
过滤器用污染物堵塞发讯器
过滤器用污染物堵...
磁过滤器
磁过滤器 CLQ-80...
双筒网式磁芯过滤器
双筒网式磁芯过...
多管式冷却器
多管式冷却器 KM...
双联泵
双联泵 PV2R23-4...
防爆电磁阀
防爆电液换向阀...
ZKJ-210C,ZKJ-310C,ZKJ-410C,ZKJ-510C,ZKJ-610C,电动执行器
ZKJ、DKJ型电动执...
DKZ-410,DKZ-420 ,DKZ-430,电动执行器
DKJ、DKZ系列电动...
24YXO-F16B-ZZ ,24YXO-F16B ,电液换向阀
24YXO-F16B-ZZ ,...
电液换向阀
电液换向阀是电...
4WMM6.4WMM10.4WMM16.4WMM25,手动换向阀
4WMM6.4WMM10.4W...
WEH系列电磁换向阀
WEH型电液换向阀...
电液换向阀DG5V-7-2A,DG5V-7-0C,DG5V-7-3C
电气接线方式,...
RCG-03,RCG-06,RCG-10,减压阀
RCG-03,RCG-06,R...
叠加式减压阀
通径(NG)6 压力...
产品资料
首页
>>>
产品目录
>>>
昌林科技
CBT-F550,CBT-F563,CBT-F580,自卸车举升泵
点击看大图
如果您对该产品感兴趣的话,可以
产品名称:
CBT-F550,CBT-F563,CBT-F580,自卸车举升泵
产品型号:
CBT-F550,CBT-F563,CBT-F580,自卸车举升泵
产品展商:
其它品牌
产品文档:
无相关文档
简单介绍
CBT-F550,CBT-F563,CBT-F580,自卸车举升泵http://www.110055.net/index.php?homepage=feilong&file=sell&itemid=31821
CBT-F550,CBT-F563,CBT-F580,自卸车举升泵
的详细介绍
CBT-F550,CBT-F563,CBT-F580,自卸车举升泵,生产厂家,价格
CBT-F5系列自卸车举升泵: CBTx-F系列
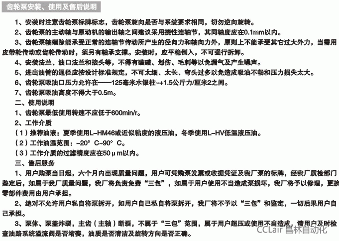
齿轮泵
是具有轴向间隙自动补偿和径向液压平衡的外啮合齿轮泵。采用三开方式结构,由前盖、中间体、后盖、齿轮、侧板和密封件等零部件组成。内装有DU轴承。根据用户需要可以提供带联接附件的齿轮泵。该齿轮泵结构简单,工作可靠、广泛应用于拖拉机、工程机械、自卸车和其它机械的液压系统中。
http://www.110055.net/index.php?homepage=feilong&file=sell&itemid=31821
产品留言
标题
联系人
联系电话
内容
验证码
点击换一张
注:1.可以使用快捷键Alt+S或Ctrl+Enter发送信息!
2.如有必要,请您留下您的详细联系方式!
相关产品
轻型液压缸 轻型液压缸
HSG※01-180/dE,HSG※01-200/dE,HSG※01-220/dE,HSG※01-250/dE HSG※01-180/dE,HSG※01-200/dE,HSG※01-220/dE
HSG※01-140/dE,HSG※01-150/dE,HSG※01-160/dE,工程用液压缸 HSG※01-140/dE,HSG※01-150/dE,HSG※01-160/dE,
HSG※01-125/dE,HSG※01-140/dE,HSG※01-150/dE,工程用液压缸 HSG※01-125/dE,HSG※01-140/dE,HSG※01-150/dE,
HSG※01-90/dE,HSG※01-100/dE,HSG※01-110/dE,工程用液压缸 HSG※01-90/dE,HSG※01-100/dE,HSG※01-110/dE,
Copyright@ 2003-2026
无锡昌林自动化科技有限公司
版权所有
电话:13812199898
传真:
地址:无锡市会北路28-135号(无锡光电新材料科技园)
邮编: